Chinese Student in Melbourne Brutally Beaten by Minors Without Cause; Consulate Warns

Unprovoked Violence Shakes Hobart's Chinese Community
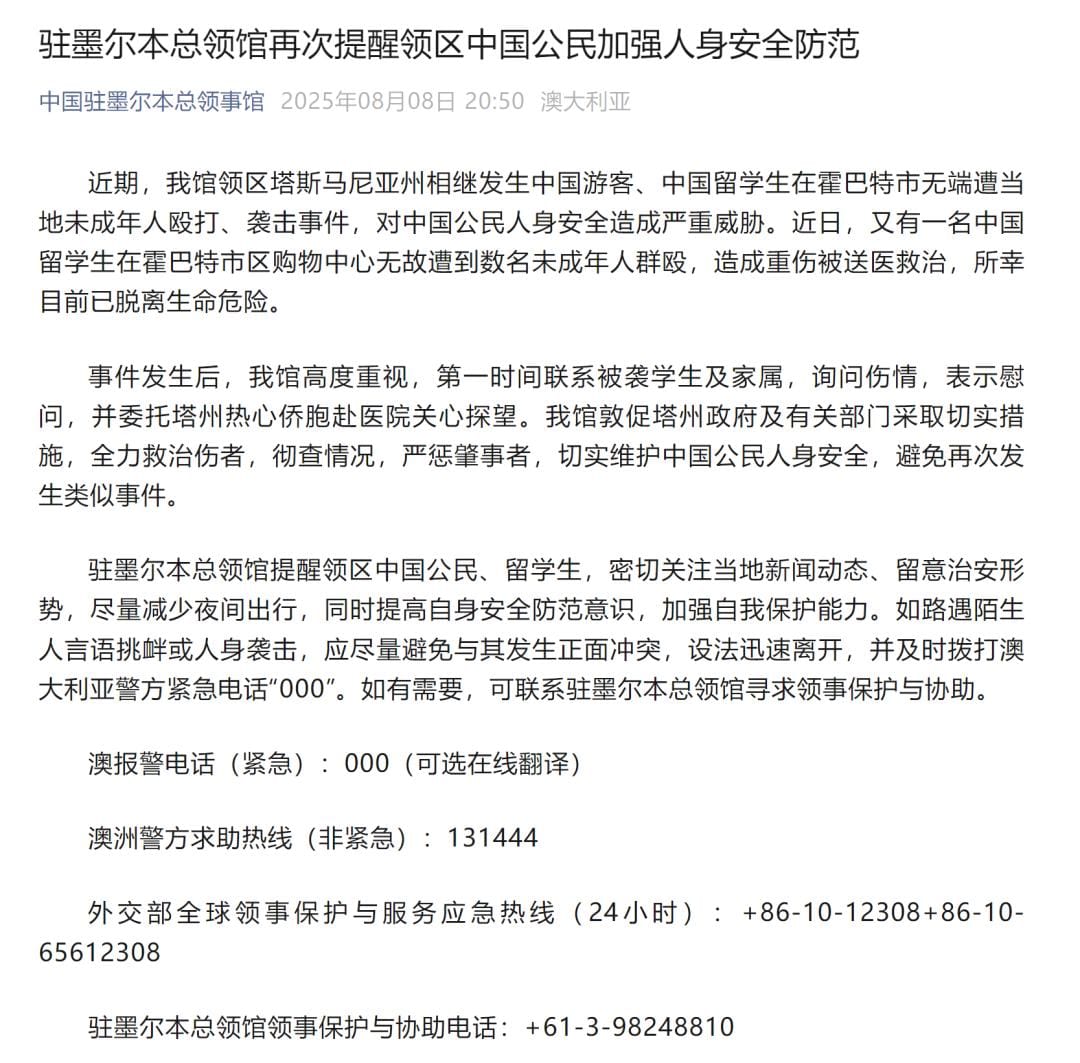
On August 6th, a disturbing incident occurred in Hobart, Tasmania, where a 33-year-old Chinese student was brutally attacked by a group of minors. This shocking event, which involved a group assault at a shopping center, left the man with serious injuries including cerebral hemorrhage, concussion, and fractured skull among others. The incident quickly gained widespread attention when footage of the attack surfaced online, raising urgent questions about community safety and the vulnerability of foreign nationals in Australia.
❤️🩹 The victim, who was there to pick up his wife from work, became the target of harassment when several youths began throwing trash at him. After warning them, he was surrounded and violently beaten by about twenty teenagers. Emergency responders hospitalized him in the ICU for over 30 hours, and though out of danger now, the seriousness of the attack has left many concerned.

Repeated Assaults Stir Alarm and Demand Action
Sadly, this is not an isolated case. Earlier reports revealed an attack on a Chinese tourist couple near Hobart’s Franklin Square, where two underage girls assaulted the visitors. Witnesses like Avi Singh, a local restaurant owner, quickly acted to alert the police, leading to the arrest of the suspects. These successive attacks highlight a troubling pattern of violence toward Chinese nationals in the region.
👮♂️ In response, the Tasmania Police Department has taken steps to investigate and hold the minors accountable. Meanwhile, the Chinese Consulate-General in Melbourne has issued warnings emphasizing heightened vigilance and personal safety among Chinese residents and travelers.

Consulate’s Call for Vigilance and Government Action
Concerned by these violent episodes, the Chinese Consulate-General in Melbourne urged Chinese citizens to adopt practical safety measures. The consulate's statement advises reducing nighttime outings, staying informed of local security updates, and avoiding direct confrontations. They also stress the importance of contacting Australian police promptly by dialing "000" if attacked or provoked. If needed, consular protection and assistance are available.
🌐 The Consulate has also appealed to the Tasmanian government to implement effective actions to protect the safety of Chinese nationals, ensure thorough investigations, and prevent future attacks. These calls reflect broader unease about the well-being of international students and tourists in Australia.
What This Means for the Community
These episodes raise important questions about local societal challenges, youth behavior, and cross-cultural safety. While Hobart is generally considered a peaceful city, these violent assaults cast a spotlight on underlying issues that need addressing—from youth crime prevention to improved support for foreign residents.
🙋♀️ For Chinese students and tourists, awareness and preparedness have never been more critical. Unfortunately, incidents like these underline the importance of proactive community engagement and governmental responsibility in fostering a safe environment for all.
Everyone—locals and visitors alike—must come together to ensure such attacks are not repeated. Only through awareness, swift law enforcement, and genuine community understanding can peace and safety be restored.